广东石油化工学院高州师范学院
信息科学系第二届团总支、学生会换届工作实施方案
为加强我系学生干部队伍建设,选拔一批品学兼优、责任心强、具有较强组织能力的团总支、学生会干部,更好地为构建和谐校园文化做出重要的奉献,特制定信息科学系第二届团总支、学生会换届工作实施方案。
一、指导思想
以邓小平理论、“三个代表”重要思想和科学发展观为指导,坚持以服务为宗旨,一切为了学生的工作理念,充分发挥学生自我教育、自我管理、自我服务的职能;本着“公开、公平、公正”和“择优选才”的原则,坚持改革创新,突出特色,努力开创我系学生工作新局面,推动我系学生教育管理工作迈向新台阶。
二、主席团领导成员(11人)
曾顺贤、陈颖、邓绍峰、蔡燕梅、梁焕嫦、石宝玲、官佩、曾晓娜、李萍、刘盛会、戴诗敏
三、对象
信息科学系2012、2013级学生均可报名参选
四、竞选条件
1、思想品德:自愿加入团总支、学生会,愿意为全系学生服务,服从学校相关部门和系有关安排,能认真做到尊敬师长,团结同学,严格遵守各项规章制度,之前没有受过处分。
2、学习成绩:具有较强的学习能力,成绩优良者优先聘用。
3、工作能力:具有较强的组织协调能力,有强烈的工作责任心,在同学中享有良好威望;具有一定的计算机基础知识,能较熟练地使用办公软件。曾担任系团总支、学生会成员并且做出突出奉献者优先聘用。
五、竞选方式
演讲(五分钟以内作自我介绍、特长、竞选岗位工作设想)、面试
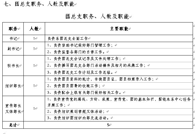
六、学生会职务、人数及职能





